Google的Gemini应用是个智能助手,能聊天、找信息、识图,还有帮忙处理任务的本事。你只要用自然语言跟它交流,就能写作、编程、翻译、做计划啥的,还能用文字、语音和图片输入,工作学习的效率都能嗖嗖提升。

输入文字:直接键入问题或请求,例如“帮我写一封工作邮件”。

语音提问:点击麦克风图标说话。

上传图片:识别图像内容、帮你分析照片。


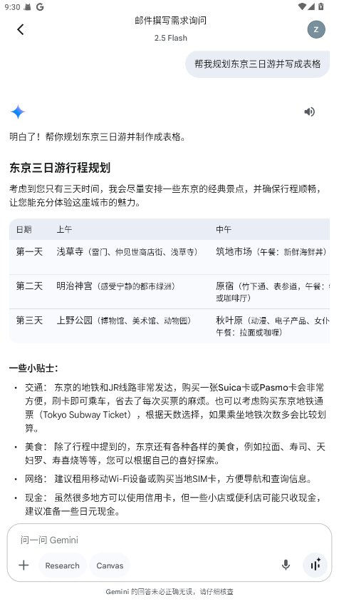
提出多步请求:如“帮我规划东京三日游并写成表格”。

可使用中文或英文提问,支持多语言。

1.在首页点击左上角对话按钮。

2.在对话栏右侧点击更多按钮。

3.长按要删除的对话框,点击删除按钮即可。










